QAFCO Immersive experience

Client
Type of Poject
Project Link
Link to project
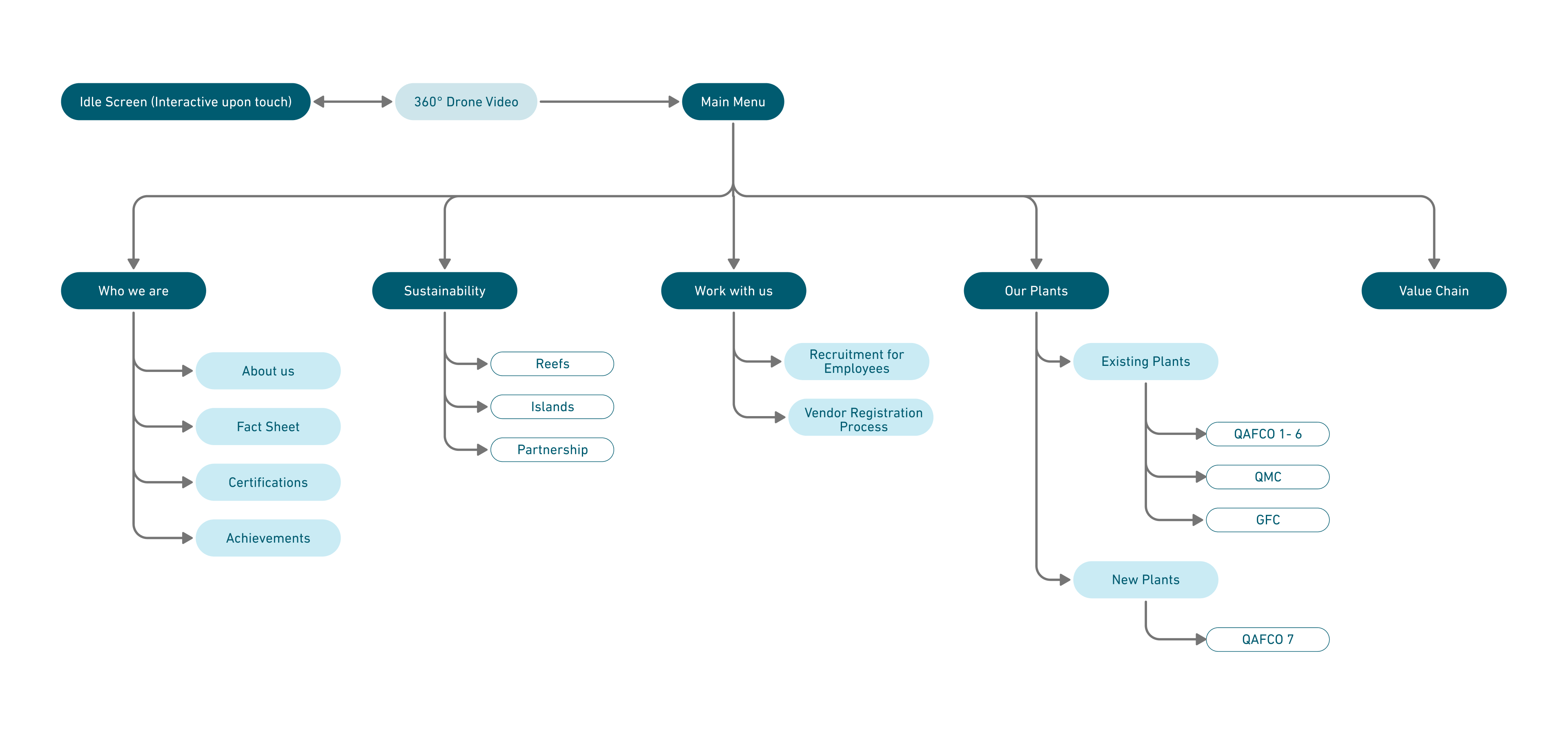
In today’s digital world, interactive experiences are key to keeping visitors engaged and informed. For QAFCO, I designed a concept for an iPad-based interactive app that brings their story and operations to life through a seamless touch experience. The app allows users to explore QAFCO’s identity, sustainability efforts, achievements, certifications, and full value chain — from gas processing to final products. To make the experience even more immersive, offering visitors an engaging and educational journey through QAFCO’s world.
No items found.